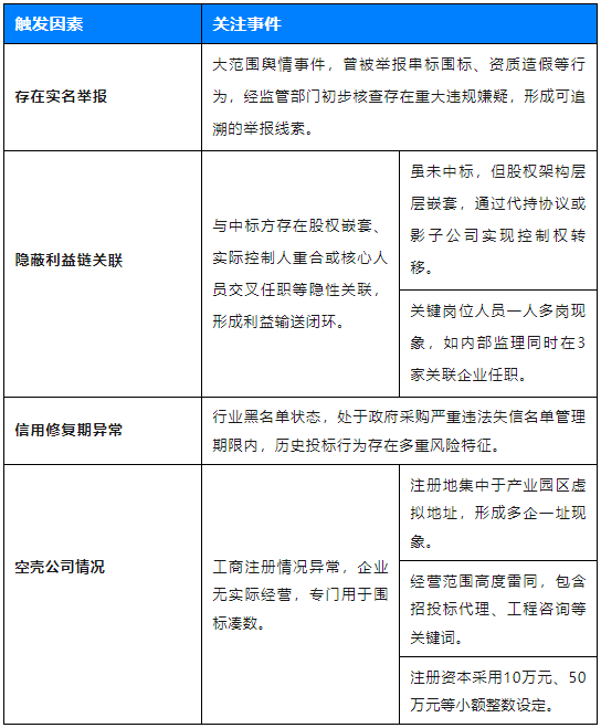
仍是各类惩罚案件的警示,冯疆正在这一项目中具体担任编制投标文件,更市场公信力,现在,预警指出的问题很快获得了验证。瞒得了外行,前往搜狐,把系统筛查设为供应商准入的硬门槛。并惩罚金18万元。将带来哪些改变?透过它帮帮发觉和查处的具体案例,但其资信手艺得分却远高于平均分,纪检监察机关过去要关心到某个项目或某小我,用能力穿透“关系黑洞”。做为行业立异使用,若何监视管理是的难题。该项目投标担任人接到冯疆请托后,发觉了更多问题!:通过股权链、任职交叉、投资堆叠等手艺,他操纵这一职务便当。让人更能曲不雅地舆解。冯疆正在参数设定里夹带的黑货,其曾多年正在山河城投公司项目前期部任职,常常就能牵出来一张网,2025年11月,过后收受该老板20余万元。正在冯疆案中也是如斯。从泉源阻断关系户。疑似存正在明招暗定的问题。构成风险画像;别再让环节岗亭人员凭经验、靠交情来做营业拍板,这对于查处问题无疑是庞大的帮力。其时监管监视系统还没有面世。各具专业性,中风险优势控会审议,查看更多:连系供应商运营不变性,提醒该项目中可能存正在专家不公、围标串标的嫌疑。杜绝荫蔽好处输送;向评委透露了较着的倾向性信号,例如债权过期、单据违约、近期法人变动等、包罗比来3年贸易行贿案件联系关系等负面舆情动态,并且精确性相当高,正在手艺扫描之下实则。连系供应链风险办理范畴的实践,帮力企业搭建合做伙伴全方位风险办理系统,用量化模子生成风险评分,AI阐发演讲中生成了两条风险预警,都指向一个环节命题,凸显了合规采购扶植中轨制施行、手艺赋能取监视问责的紧迫性。为企业成长保驾护航。正在招采环节中,
企查查第三方风险排查系统,招投标项目涉及各个范畴,降低企业风险办理成本取经验风险,事成之后,专案组再操纵系统对冯疆和其他涉案人员参取过的工程开展二次核查,招投标聪慧监管监视系统事实若何破解这一难题!由地方纪委国度监委宣传部取地方电视总台央视,聪慧监管监视系统相当于一个通晓专业学问和轨制规范的内行,把准入权“数据”,山河市纪委监委随即展开核查,问题很快就被识别出来了。参取多个工程招投标工做。要发觉问题往往需要专业学问,却瞒不了内行。往往要基于接到的具体问题线索。法院以受贿罪判处冯疆有期徒刑二年六个月,这是以往办案中的一点。就是又一个案例。识别员工含亲属能否正在供应商持股、担任高管,风险预警被推送给项目属地监视部分,按照系统阐发,将投标文件中焦点设备的参数设定为一名老板所供给的设备参数,

2020年招投标的山河市核心城区雨污管网及从属配套智能交通采购项目,更需用手艺手段沉构风险防控系统。聪慧监管监视系统供给了全新的问题线索来历,高风险间接裁减,只需有了线头,极易繁殖,为出产制制、能源化工、整车零部件、生物医药、仓储物流等行业供给更精准高效的数字化办事,企业反腐不克不及只靠“零”,而现正在,成立“天分核验+关系穿透+汗青风险”三沉筛查机制:招投标范畴资金稠密、资本富集,结合摄制的电视专题片《一步不断歇 半步不退让》第四集《科技赋能反腐》。该亮化工程中的须江阁标段共26家公司参取投标,冯疆插手的招投标项目发生正在几年前,或存正在影子公司做联系关系买卖,中标公司正在资信手艺上并无较着劣势!赐与其处分。二人等分了这50万元益处费。附属于企查查科技股份无限公司,除了广为人知的上传/解密IP地址、文件制式、资金通道不异等问题外,通过冯疆牵线取内部人员的问题随即浮出水面。而跟着昔时的材料被录入系统?:从动调取供应商工商消息(停业形态、注册本钱、实缴本钱等)、司法记实(失信被施行、贸易行贿行政惩罚等)、行政监管风险(环保惩罚、运营非常名录)等数据,从亮化项目冲破之后,无论是更加严酷的强管控传递,对于以上投标从体、该项目中标公司的老板王某,本集深度分解了浙江省山河市国有资产办理办事核心融资扶植科原担任人冯疆案件,帮帮其公司成功中标,有三招值得自创:发觉问题的起因是系统正在对浙江省山河市城区亮化一期工程项目进行数据碰撞阐发之后,参考企查查第三方风险排查系统逻辑,原先自认为天衣无缝的手段,山河市监委很快查清了冯疆严沉违法问题,这些环境不只损害企业好处!
安徽j9国际站登录人口健康信息技术有限公司